我校生命学院刘雪松教授课题组发现新的肿瘤免疫治疗分子标志物,近日,相关成果以“APOBEC3B and APOBEC mutational signature as potential predictive markers for immunotherapy response in non-small celllungcancer”为题,于肿瘤学权威期刊《Oncogene》上在线发表。
包括放射线治疗、外科手术和化学药物治疗在内的传统肿瘤治疗手段对常见的晚期肿瘤病人效果通常很差。近年来,以免疫检查点抑制剂(immunecheckpointinhibitor)为代表的肿瘤免疫治疗在临床上的成功应用,给部分多发晚期恶性肿瘤患者带来了新的希望。目前在肺癌,以及黑色素瘤中,免疫治疗都有成功治愈晚期恶性肿瘤病例的报道。肿瘤免疫治疗的市场也十分巨大,2016年全球免疫治疗药物市值为1084.1亿美元,预计到2021年将飙升到2015.2亿美元。
但遗憾的是,目前的免疫治疗只能对部分(约20%)病人有效。寻找能够高效预测肿瘤免疫治疗有效性的分子标志物依然是个悬而未决的关键科学问题。DNA错配修复缺陷(mismatchrepairdeficiency)是首个肿瘤类型非依赖的免疫治疗有效性预测分子标志物。该分子标志物的临床应用批准被《科学》杂志列为2017年的十大科技进展之一。
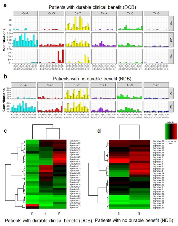
刘雪松课题组一直致力于寻找肿瘤新靶标、新分子标志物以及新分子遗传机制。APOBEC是一类新发现参与非小细胞肺癌(non-small cell lungcancer,NSCLC)基因组DNA变异的蛋白因子。研究表明,APOBEC家族成员APOBEC3B在NSCLC高表达且与NSCLC的不良预后相关,但目前还没有靶向APOBEC高表达NSCLC的治疗策略。研究团队发现,APOBEC3B的表达与已知的有效性预测分子标志物(如PD-L1表达、CD8+T细胞浸润)在NSCLC病人显著正相关。进一步研究发现,APOBEC突变模式特异出现在对免疫治疗有反应的NSCLC基因组,相比总突变,APOBEC诱发的突变在预测疗效时有着更好的表现。因而APOBEC3B的表达水平,以及APOBEC突变模式能够作为一个新的有效性预测分子标志物。
该发现首次指出一种DNA突变模式能够作为有效性预测分子标志物。鉴于APOBEC突变模式在多种类型的常见肿瘤中出现(如肺癌、乳腺癌、头颈癌、膀胱癌、子宫颈癌等),APOBEC突变模式有可能与DNA错配修复缺陷一样,成为肿瘤类型非依赖的免疫治疗有效性预测标志物,因而具有十分重要的临床应用前景。
该成果相关专利申请已提交。生命学院2016级硕士研究生王诗翔、2015级硕博连读研究生贾明明、2016级硕士研究生何早柯主要参与此项工作,王诗翔、贾明明为共同第一作者。刘雪松为通讯作者,上科大为第一完成单位。该项研究得到了国家自然科学基金委、上海市科委和上科大科研启动基金的支持。
论文链接:https://www.nature.com/articles/s41388-018-0245-9

图1:APOBEC突变模式特异出现在对免疫治疗有反应的肿瘤病人基因组。

图2:APOBEC诱发突变数在预测免疫治疗是否有效时相比总突变数效果更佳。
