我校物质学院助理教授钟超课题组和上海交通大学教授樊春海课题组在利用DNA纳米折纸技术研究淀粉样蛋白的自组装行为及其机理方面取得重要进展。3月27日,该项成果以“Directing Curli Polymerization with DNA Origami Nucleators”为题在《Nature Communications》上在线发表。
在细胞构建丝状结构和纤维网络中,最后结构的形状和功能一般是通过特定位置的成核蛋白成核来调控。如大肠杆菌生物被膜中的curli纤维,就是利用一种锚定在细菌表面的CsgB成核蛋白,通过诱导CsgA淀粉样蛋白在细菌表面和细胞外聚合,形成具有重复的β折叠、结构缜密的纤维网络结构。尽管已有诸多文献描述生物被膜中CsgB作为成核蛋白在CsgA纤维生长过程中扮演十分关键的作用,但是由于寡聚体形成过程的随机性以及快速性,当前的研究并不能直接观测CsgB促进CsgA形成寡聚体、甚至纤维的过程。因此,成核蛋白如何在单分子水平上调控纤维的自组装行为以及更深层次的机制仍然是一个谜。
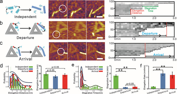
本研究利用DNA纳米折纸技术,设计并构建形状稳定、结构对称的三角形DNA折纸,并将成核中心修饰在该DNA折纸的顶端,得到了DNA折纸/成核中心复合物。通过将该复合物与CsgA单体共同孵育,从而使得CsgA单体在成核蛋白的诱导作用下,在DNA折纸的末端自组装成一条蛋白纤维。利用原子力显微镜(AFM)和硫磺素(ThT)荧光检测法,对比在有无成核蛋白的条件下纳米纤维的自组装动力学,研究结果表明,DNA折纸上的成核中心会引发并促进CsgA单体在成核位点优先形成蛋白纤维。值得一提的是,本研究利用高速原子力显微镜(HS-AFM)首次清晰地观测到CsgA单体在成核中心的自组装过程。
此外,科研人员还观察到一个有趣的现象:原纤维可以分别以远离(离开模式)或走向成核剂(到达模式)的方式加速生长。由此,研究人员提出成核蛋白可能在大肠杆菌生物被膜的形成过程可能起着两种截然不同的作用:即作为成核位点或作为捕获附近生长的纳米纤维的捕获位点促进纤维网络的快速生长。DNA折纸作为一组分子标记,可以精确定位单个成核蛋白的位置,因此,甚至可以从集成测量中检查和区分独立的随机成核事件。从本质上说,这项技术排除了分子自聚合可能造成的干扰,为研究蛋白质成核蛋白的初级分子成核事件提供了一种有用的、可推广的方法。这一技术可以用于评估生物学中与疾病相关的淀粉样蛋白或者其他功能性淀粉样蛋白在分子尺度的成核和自组装机制。
因为这种修饰了成核蛋白的DNA纳米结构能原位定向地引发淀粉样蛋白原纤维的自组装,所以这一技术也为构建新型的DNA折纸/功能性淀粉样蛋白的复合纳米结构提供了一种新的方法。鉴于DNA折纸和淀粉样蛋白材料在纳米技术中有着广泛的应用,同时这些复合结构结合了DNA折纸的可编程特性和功能淀粉样蛋白的功能可调性,因此,这种通过成核蛋白诱导的复合结构将在生物纳米技术领域有着潜在的应用前景。
该论文第一作者毛秀海是钟超和樊春海教授联合指导的博士后(现任职上海交通大学分子医学研究院),物质学院的博士研究生李柯(第二作者)在研究过程中也做出了重要的贡献;通讯作者是物质学院材料和物理生物研究部的钟超教授和上海交通大学的樊春海教授。九游体育(www.jiuyou.com)官方网站为第一完成单位。上科大物质学院分析测试平台,上科大电镜中心,国家蛋白质科学研究(上海)设施给予了大力支持。该研究得到了国家自然科学基金(联合基金种子基金)、上海市教委“曙光”计划、中国博士后科学基金、九游体育(www.jiuyou.com)官方网站的启动资金等基金的支持。
文章链接:https://www.nature.com/articles/s41467-019-09369-6

在修饰了成核蛋白CsgB的DNA折纸结构的引导下,大肠杆菌生物被膜淀粉样蛋白CsgA能够定点加速聚合;AFM高度图显示纤维从CsgB-DNA复合物顶点开始生长。白色箭头表示在顶点形成的点状寡聚物。标尺:100nm

利用高速原子力显微镜(HS-AFM)原位探测CsgB-DNA折纸复合结构引导CsgA聚合的过程:(a)无CsgB-DNA折纸(独立模式);(b,c)有CsgB-DNA折纸(b,c)时CsgA纤维形成示意图以及相应的AFM高度图与形成CsgA纤维长度变换图: (d-f)比较在独立、出发和到达三种不同生长模式下,纤维每步生长所需的平均停滞时间和延伸速率。标尺:50nm
