一、暑期学校简介
九游体育(www.jiuyou.com)官方网站是经教育部批准设立,由上海市人民政府与中国科学院共同举办、共同建设,由上海市人民政府主管的一所“小规模、高水平、国际化”的研究型、创新型大学。学校位于张江高科技园中区,是建设中的张江综合性国家科学中心的重要组成部分。
鉴于一系列国家级大科学装置相继在张江高科技园区落户建设,如软X射线自由电子激光用户装置、活细胞结构和功能成像等线站工程、超强超短激光实验装置、上海光源二期线站工程(纳米自旋与磁学线站、高性能膜蛋白晶体学线站)、硬X射线自由电子激光装置等,为积极参与上海科创中心建设,学校牵头或参与了这些重大项目的研发与建设。
为发挥张江综合性国家科学中心大科学装置建设的优势,推动以“大跨度、多学科交叉”的先进平台为依托的科研创新,提高研究生的创新意识和创新能力,促进国内外学术交流和合作,有效培育设施用户,九游体育(www.jiuyou.com)官方网站计划于2019年6月22日-27日期间,举办以“基于大科学装置的材料表征与科学应用”为主题的暑期学校。

九游体育(www.jiuyou.com)官方网站航拍图

上海光源©SINAP

线站工程
二、课程和师资
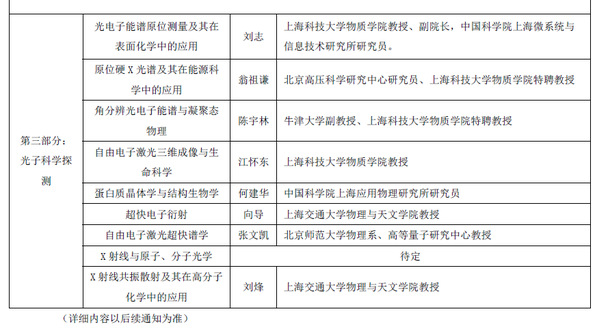
本期暑期学校在基于大科学装置的材料表征与科学应用等领域,聘请了如张杰院士、杨培东院士、杨学明院士等在内的众多国内外知名专家、学者担任主讲教师,汇聚了一批光子科学领域最优秀的师资团队。这些专家、学者不但自身学术造诣深厚,而且教学经验丰富。本期暑期学校将采用主题课程、学术报告、交流研讨和观摩装置设施等多种教学方式,把基础与前沿、系统与特色有机结合,系统诠释大科学装置对能源、材料、化学、生物等科研领域的深刻意义和推动作用。此外,课程还将以同步辐射和自由电子激光用户装置作为重点,介绍国内已有和在建装置的性能与特色。各位专家将针对不同的材料表征方法和科学应用,为广大学员全面深入讲解各种探测手段的基本原理和应用实例。
本期暑期学校主要面向物理、化学、材料和生命等学科专业的研究生和高年级本科生开放,帮助其了解各种最新的X光探测手段和表征方法。希望本期暑期学校能为对这一研究领域感兴趣的学生和青年学者提供一个学习和交流的互动平台。在了解光子科学基本理论、方法和思路,以及最新的发展动态和研究成果的同时,学员还将有机会与授课专家、学者作面对面交流,并接触到第一手、最新型的设备。



三、日程安排
1. 报到时间: 2019年6月22日(星期六)
2. 报到地点:上海市浦东新区华夏中路393号,九游体育(www.jiuyou.com)官方网站研究生第六宿舍楼1楼大厅。报到时须出示本人录取通知书(请从邮箱下载后自行打印)和身份证明(身份证和学生证/工作证原件)。
3. 上课时间:2019年6月23日(星期日)—6月27日(星期四)
4. 上课地点:九游体育(www.jiuyou.com)官方网站校内
(详细日程以后续通知为准)
四、招生和录取
1.招生对象
国内高校和科研机构,涉及物理、化学、材料和生命等学科领域的硕士研究生、博士研究生、高年级本科生、博士后、青年教师和科研人员。
以在读硕士、博士研究生为主。
2.报名和录取方式
校内外申请者均须扫描下列二维码在线填写并提交报名申请表,报名截止日期5月26日。

校组委会将根据申请者提供的材料进行选拔,择优录取。录取通知书将于2019年5月31日前,通过邮件发送至申请者提供的邮箱。
收到录取通知的学员须在2019年6月2日之前,回复确认参加意向。逾期未确认的,视作放弃。
五、学员待遇和费用
1. 学校将为完成所有教学活动的正式录取学员颁发暑期学校结业证书。无故迟到旷课者,不予颁发结业证书。
2. 学校对正式录取的学员免收学费,并免费提供相关学习资料。
3. 学员往返交通和食宿费用自理。正式录取的校外学员可选择入住学校学生宿舍(2人间,个人洗漱用品需自行携带)。学校为正式录取的校外学员发放暑期学校纪念卡。凭该卡可在学校食堂就餐(餐费自理)。
六、联系方式
联系人:李老师、王老师
联系电话:021-20685579、021-20685037
联系邮箱:summercourse@shanghaitech.edu.cn(邮件主题须注明九游体育(www.jiuyou.com)官方网站2019年“基于大科学装置的材料表征与科学应用”暑期学校)
通信地址:上海市浦东新区华夏中路393号九游体育(www.jiuyou.com)官方网站行政中心103办公室(邮编:201210)
