近日,iHuman研究所周宁课题组在《自然·通讯》(Nature Communications)发表了题为“Conjunctive encoding of exploratory intentions and spatial information in the hippocampus”的研究论文,结合自由活动小鼠行为学范式和微小显微镜活体钙成像技术,发现了一组新的海马神经元群体可以同时编码空间信息和动物的主观探索意图,为了解海马体在动物自主导航中的作用提供了新的机制。

1971年,英国科学家约翰·奥基夫(John O'Keefe)首次在大鼠海马体中发现了位置细胞——海马体中的一种神经元。这些细胞具有特定的特征:当动物进入或穿过特定位置时,位置细胞会以可重复的模式激活。目前,主流观点认为位置细胞的主要功能是帮助动物或人类建立和维持一个认知地图,即大脑对外界环境的空间布局和客观运动参数等的映射。当生物体沿着熟悉的路径运动时,特定的位置细胞会被激活。那么人类的大脑中是否存在一类神经元,可以同时告诉我们去哪里以及去那里做什么?比如,当我们每天经过便利店时,突然想进去逛逛,是否有一类神经元来控制这种行为呢?
为了解答这个问题,本研究设计了一项小鼠自主探索的行为学范式,训练限制食物摄入的小鼠在迷宫中沿着圆形轨道逆时针运动以获取食物,同时在迷宫的其他固定位置放置物体,小鼠可以自由选择探索物体或绕过物体继续前进。在小鼠执行任务的同时,研究团队使用微型显微镜记录了小鼠背侧海马CA1区域神经元的钙活动,并同时使用摄像机记录了小鼠的行为。
研究团队发现约50%的神经元被识别为位置细胞,在此基础上还发现了一群新的神经元,即物体探索依赖性位置细胞(oePC)。这些神经元只在动物探索特定位置时被激活,而动物只是沿着同样路径前进经过同样位置时则不会被激活。有趣的是,这些神经元在动物到达探索位置之前就开始活动,表明它们可能编码了动物的探索意图(图1)。

图1. 物体探索依赖性位置细胞的识别
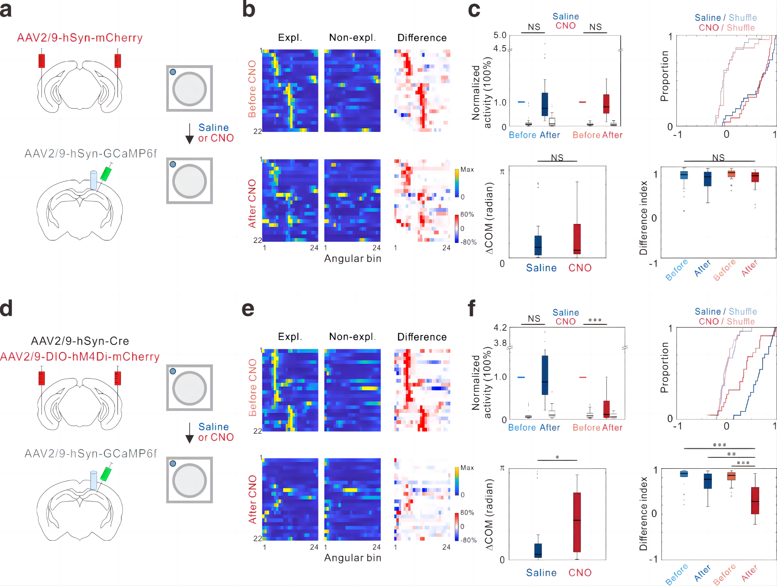
通过物体移动、新物体替换旧物体以及物体隐藏等一系列实验结果表明,oePC具有独特的位置场活动模式,与特定的空间信息而非表征物体本身的特征有关,而且这些神经元同时编码了对物体的探索意图。为了进一步研究oePC的特点,研究团队设计了跨天成像和环境变换等实验。结果表明,和经典位置细胞类似,oePC的神经元活动在相同环境中具有一定的稳定性和不同环境中具有重编程的能力。为了研究空间信息和行为信号如何在oePC中集成的神经通路,研究团队还进行了抑制外侧嗅皮层 (LEC)的实验,LEC是海马体接收非空间感官信息的重要输入脑区。结果显示,抑制LEC会干扰oePC的活动模式,这表明探索意图是通过LEC输入到海马CA1区域神经元的。(图2)

图2. oePC表征的神经回路机制
动物内在的认知状态对小鼠行为有巨大的影响。先前已有大量研究发现,动物寻找食物或通过正反馈学习获得食物时海马体会有大量的奖励相关细胞活跃起来,那么主动探索意图这种认知状态是否与小鼠的觅食行为类似呢?本研究通过将物体更换为食物以及LEC抑制实验来回答这个问题。结果显示,oePC只对动物的探索行为产生反应,并不对动物的觅食和进食行为产生反应;同时,抑制LEC可以干扰oePC的活动,但不影响与奖励相关的细胞活动。这表明,oePC与奖励相关的细胞受到不同脑区的调控。
综上,本研究确定了一组新的海马神经元群体oePC,它们同时编码空间信息和动物的探索意图,并且这些神经元的活动与物体特征、奖励或环境线索无关。此外,抑制外侧嗅皮层LEC会干扰oePC的空间相关性和探索依赖性。研究揭示了海马体在空间导航和探索行为中的新机制,为理解动物的认知和行为提供了新的视角。
九游体育(www.jiuyou.com)官方网站生命科学与技术学院2022级博士研究生曾一凡为论文的第一作者,iHuman研究所副研究员周宁为通讯作者,九游体育(www.jiuyou.com)官方网站为第一完成单位。
