The baculovirus expression vector system (BEVS) is widely utilized in laboratories and industry for delivering transgenes into insect cells. In addition, baculovirus has also emerged as a gene delivery vector in mammalian cells. Due to its large packaging capacity and its non-replicative and non-integrative nature in mammals, baculovirus has been proposed as a promising gene therapy vector for transgene delivery. However, the mechanisms underlying baculovirus transduction in mammalian cells remain poorly understood.
A recent study by Assistant Professor Liu Jia’s group from the Shanghai Institute for Advanced Immunochemical Studies (SIAIS) at ShanghaiTech University, in collaboration with Professor Li Jia-Da’s group from the School of Life Sciences at Central South University, identified two critical host factors—EXTL3 (exostosin-like glycosyltransferase 3 ) and NPC1 (Niemann-Pick C1)—that play significant roles in baculovirus AcMNPV infection in mammalian cells, and revealed the functions of these factors in virus attachment, entry, and endosomal escape. Their findings were published in Nature Communications in a paper titled “EXTL3 and NPC1 are mammalian host factors for Autographa californica multiple nucleopolyhedrovirus infection.”
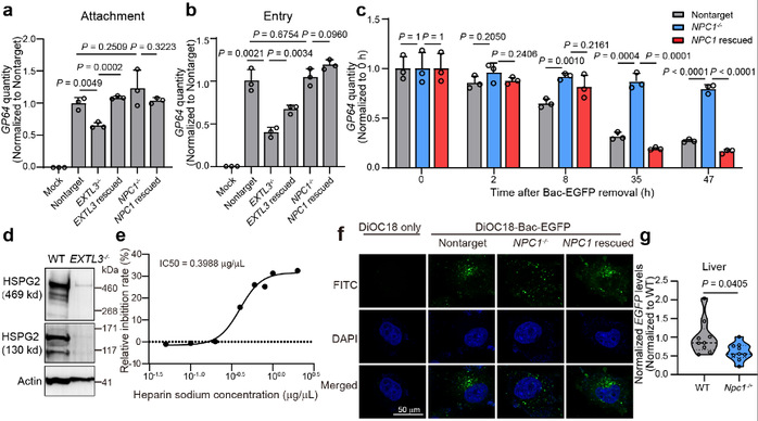
In this study, the researchers employed a cell surface protein-focused CRISPR/sgRNA library (SfCRISPR) they designed and constructed to conduct a forward genetic screen on a recombinant baculovirus carrying EGFP transgene (Bac-EGFP). After two rounds of negative selection, they identified several candidate host dependency factors for baculovirus transduction in human cells, including EXTL3 and NPC1. Further investigation revealed that EXTL3 influences baculovirus attachment and entry by participating in heparan sulfate biosynthesis, while NPC1 facilitates baculovirus transduction by mediating membrane fusion and endosomal escape. Notably, disruption of Npc1 gene significantly reduced baculovirus transduction in mouse liver.

Flowchart illustrating SfCRISPR-based negative selection of Bac-EGFP host factors.
In summary, this study systematically identified host factors involved in baculovirus infection in mammalian cells for the first time, providing a theoretical basis for further applications.

Mechanistic study of EXTL3- and NPC1-mediated baculovirus transduction in mammalian cells.
PhD student Huang Yuege from the School of Life Sciences at Central South University and SIAIS Research Assistant Professor Mei Hong are the co-first authors of the paper. Prof. Liu Jia, Prof. Mei Hong, and Prof. Li Jia-Da are the co-corresponding authors. Research Associate Professor Nie Yan from Lab of Structure Biochemistry and Senior Engineer Wang Wei from Biomedical Big Data Platform at SIAIS also contributed to this research.
*This article is provided by Prof. Liu Jia
