• Coilin, a Cajal body component, is indispensable for cellular quiescence
    The Cajal body (CB), one of the biological condensates in the nucleus, was identified over 100 years ago and is involved in forming ribonucleoproteins (RNPs), such as snRNPs/snoRNPs. In addition, CBs play an essential role in nonsense-mediated mRNA decay, RNAi-based gene silencing, viral infection, and stress response. Several human diseases are associated with mutations in genes encoding CB compo...
    2024-07-03
  • A novel potential antibody-based therapy for ALS
    Amyotrophic lateral sclerosis (ALS) is a severe neurodegenerative disease. Patients experience muscle weakness, paralysis, and atrophy due to the degeneration and death of both upper and lower motor neurons, eventually leading to breathing difficulties and death. Unfortunately, there is currently no effective treatment for this disease, and patients typically die within 3-5 years after diagnosis.&...
    2024-06-18
  • Scientists discover a novel mechanism of ubiquitination regulation of selective autophagy
    Autophagy is a conserved eukaryotic cellular process that delivers protein aggregates, damaged organelles, and invaded pathogens to the lysosome for degradation. Reticulophagy is a specialized form of autophagy that selectively breaks down damaged or redundant endoplasmic reticulum (ER) using the autophagy-lysosome pathway, thus maintaining ER homeostasis and dynamic equilibrium. Reticulophagy rec...
    2024-05-28
  • SLST researchers unravel the mechanisms underlying plant proline metabolism
    Abiotic stresses such as drought, salinity, and extreme temperatures threaten global crop yields. For optimum crop productivity, plants must efficiently combat these stresses. Rapid accumulation of proline under stress is a key feature and primary defense strategy in plants. Arabidopsis thaliana pyrroline-5-carboxylate synthase (AtP5CS), involved in proline metabolism, serves as the rate...
    2024-05-27
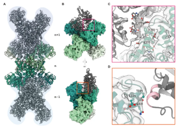
  • ShanghaiTech researchers unveil the structure and inhibition mechanism of prokaryotic CTP synthase
    Led by Professor Liu Ji-Long in the School of Life Science and Technology, a research team has recently made strides in comprehending the structure and inhibition mechanisms of prokaryotic cytidine triphosphate (CTP) synthase, as detailed in the academic journal mLife in a paper entitled “Filamentation and inhibition of prokaryotic CTP synthase with ligands” on May ...
    2024-05-08
  • Researchers reveal mechanism of lysosomal dysfunction regulating testicular aging
    The testes are the site of sperm production and secretion of male hormones. Testicular aging not only leads to a decline in fertility but also significantly affects the quality of life for men. Late-onset hypogonadism (LOH) is a typical pathological change of testicular aging, characterized by testosterone deficiency and other related clinical symptoms. Prolonged testosterone deficiency can also c...
    2024-04-29
  • SLST scientists establish mouse trophoblast organoids for the first time
    Through a 100-million-year evolution and adaptation, the eutherian placentae has become one ofthe most morphologically variable organs. Besides the fetal-maternal exchange, recent studies in mouse models have demonstrated that developmental defects in placentae could exert pronounced effects on embryo growth and development, leading to the necessity for high-throughput screens on modulators for mo...
    2023-12-22
  • Researchers reveal spatiotemporal multi-omics evolutionary map of liver cancer metastasis
    Hepatocellular carcinoma, a highly prevalent malignant tumor in China, accounts for nearly half of the newly diagnosed cases and deaths worldwide annually. Among liver cancer patients, 70-80% are diagnosed with tumor spread and metastasis, rendering them ineligible for surgical intervention. However, a comprehensive understanding of the molecular characteristics specific to metastatic liver cancer...
    2023-12-22
  • Stress granules have compositional and functional transitions across their life cycle
    Stress granules (SGs) are membrane-less organelles that transiently arise in the cytoplasm in response to adverse environmental conditions. They form through liquid-liquid phase separation (LLPS). SGs are thought to regulate mRNA functions during stress and participate in cell-fate specification by orchestrating the depletion and release of cytosolic regulatory proteins. Much effort has been focus...
    2023-12-12
  • SLST teams with Correctseq report new cures for β-hemoglobinopathies
    CorrectSequence Therapeutics (Correctseq), a biotechnology company incubated from ShanghaiTech using innovative base editing technology to help people with severe diseases, today announced that the company and the research teams from ShanghaiTech University, Wuhan University, Fudan University and Children’s Hospital of Fudan University published an article entitled “Base editing of the HBG ...
    2023-12-05
  • Breakthrough Discovery by ShanghaiTech researchers published in Nature
    Methamphetamine (METH), commonly known as crystal meth, is one of the most abused substances, posing a serious burden on human health and society. Currently, there are no approved drugs available for the treatment of METH addiction. METH addiction primarily operates by modulating dopamine release and reuptake, a widely known mechanism. Recent studies indicated that METH can directly bind to Trace ...
    2023-11-16
  • Nature Reviews Molecular Cell Biology: Base editing of organellar DNA with programmable deaminases
    Mitochondria and chloroplasts are organelles that include their own genomes, which encode key genes for ATP production and for carbon dioxide fixation, respectively (Fig. 1). Mutations in mitochondrial DNA (mtDNA) can cause diverse genetic disorders and are also linked to aging and age-related diseases, including cancer. Targeted editing of organellar DNA should be useful for studying organellar g...
    2023-10-13
  • How pain and itch are differentiated: A new neural mechanism revealed by life science researchers
    The ability to detect harmful stimuli through biological testing is crucial for an individual’s survival. Pain and itch, as essential components of the body’s somatic sensations, aid in defending against external nociceptive stimuli and prevent tissue damage. Despite sharing similar neuroanatomical pathways and involvement in the development of related chronic diseases, pain and itch are fu...
    2023-06-08
  • Scientists in the SLST and collaborators develop a CAR rational design platform
    CAR-T cell therapy is a tumor immunotherapy that activates the expression of Chimeric Antigen Receptor (CAR) on patients’ T cells, enabling them to recognize and kill tumor cells. CAR-T therapy has shown remarkable efficacy against blood cancers but poor efficacy against solid tumors. One of the primary reasons is that the tonic signal of CAR-T cells leads to their exhaustion. Recent studies...
    2023-04-21